Thursday April 2026

হটলাইন

সেবা এবং ধাপ

নং শিরোনাম সেবার ধাপ কার্যকলাপ
  
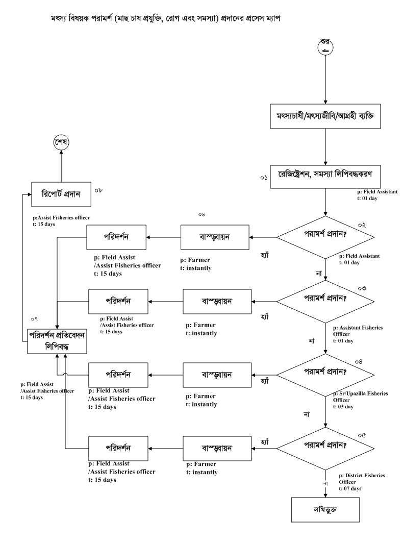
মৎস্য বিষয়ক পরামর্শ প্রদানের প্রসেস দেখুন
মৎস্য পরিদর্শণ ও মান নিয়ন্ত্রণ দপ্তরের স্বাস্থ্য সনদ প্রদানের প্রসেস দেখুন
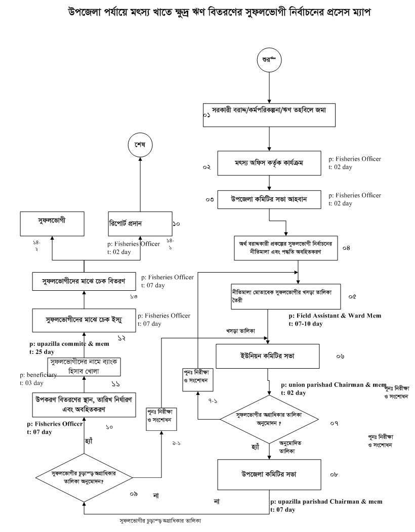
উপজেলা পর্যায়ে মৎস্য খাতে ক্ষুদ্র ঋণ বিতরণের প্রসেস দেখুন
উপজেলা পর্যায়ে পূর্নবাসন উপকরণ বিতরনের সুফলভোগী নির্বাচন দেখুন
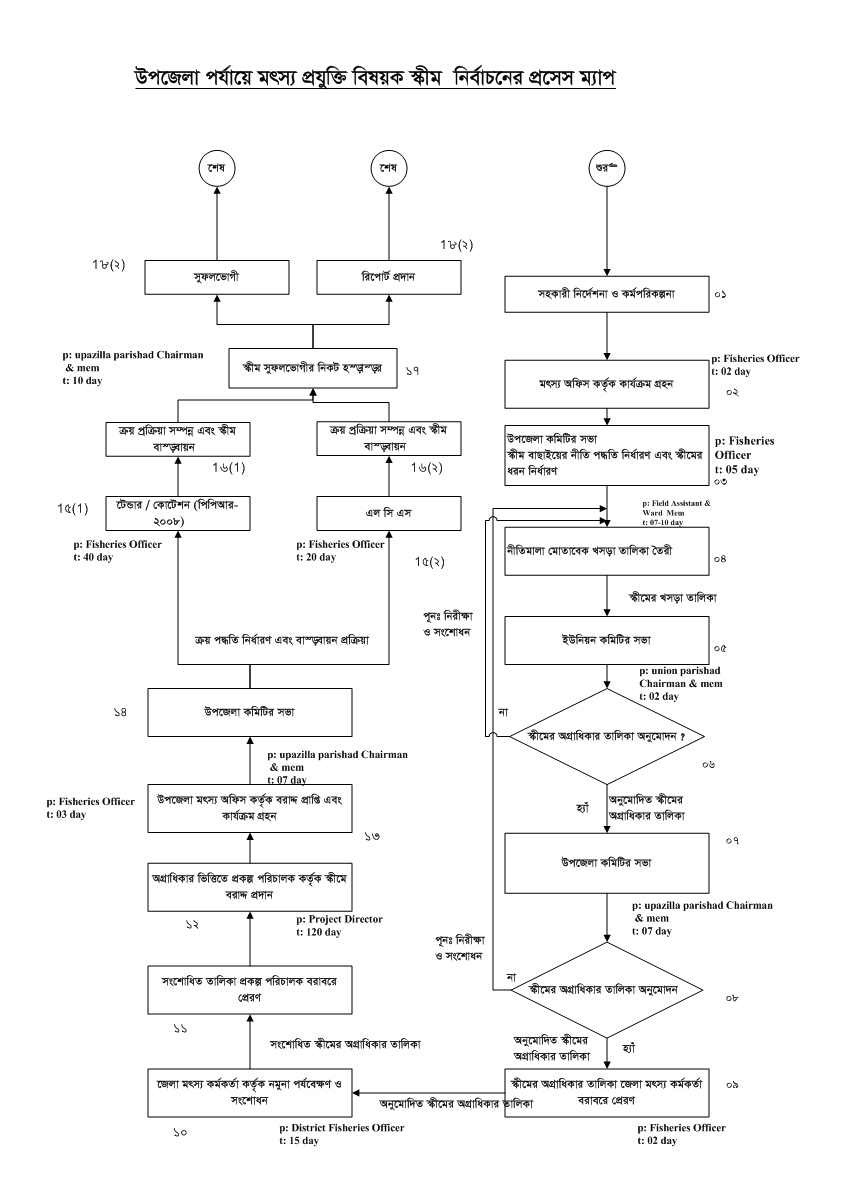
উপজেলা পর্যায়ে প্রযুক্তি নির্ভর স্কীম নির্বাচন দেখুন
দেখছেন ১ থেকে ৫ পর্যন্ত, মোট ৫ এন্ট্রি

এক্সেসিবিলিটি

স্ক্রিন রিডার ডাউনলোড করুন